
2026年3月10日,重庆同汇通用航空有限公司与重庆安防职业学院正式举行校企共建签约仪式,双方围绕无人机技术应用、安防实训体系建设、技术技能人才培养等方向达成深度合作,共同推动产教融合走深走实。

签约仪式
签约仪式上,双方就人才培养方案、实训基地共建、课程联合开发、师资互聘交流等事项深入交流。未来,学院将发挥专业教学与育人优势,企业则依托行业资源与实战场景,把真实项目、行业标准、岗位需求融入教学过程,助力学生从课堂走向岗位,实现学有所用、技有所长。


签约仪式现场
重庆同汇通航自2014年成立以来,深耕无人机应用服务与职业教育培训领域,是重庆地区起步早、资质全、口碑稳的无人机综合服务机构。作为重庆地区民航局(CAAC)无人机操控员执照考试中心,公司长期承担区域无人机培训与考核任务。
凭借多年院校合作积淀,公司已与多所高校、职业院校建立稳定合作关系,在实训基地建设、定制化培训、专业共建、就业对接等方面趋于成熟。此次与重庆安防职业学院携手,是公司深化产教融合、服务区域人才发展的又一重要举措。

未来,重庆同汇通航将继续发挥行业优势,以校企合作为纽带,以实战育人为目标,为低空经济发展与安防行业现代化建设持续输送高素质技术技能人才。
重庆同汇通航
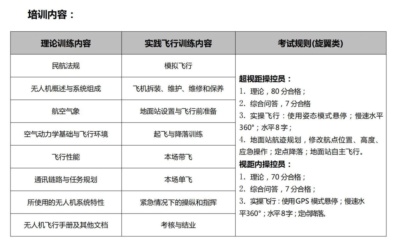
民航无人机操控员执照第109期
培训班招生中
第109期开班时间:2026年4月8日
第109期考试时间:2026年4月26日
培训咨询热线:
陈老师:15213216199
付老师:18623168158
姜老师:13883319515

重庆同汇深耕无人机培训行业数十年
重庆地区民用无人机操控员执照考试点
重庆地区民用无人驾驶员合格证考试中心(AOPA)
中国AOPA民用无人机驾驶员专业技能培训中心(AOPA)

师资力量雄厚
在职教员12名
教学经验丰富


操控小型、中型无人机,需取得相应操控员执照


课程级别:专业技能合格证航拍专业(初级)
课程价格:2999元
学时安排:4天(32课时,课时/45分)

